财金〔2017〕90 号
各中央金融企业,其他有关金融企业,各省、自治区、直辖市、计划单列市财政厅(局), 新疆生产建设兵团财务局,财政部驻各省、自治区、直辖市、计划单列市财政监察专员办事处:
为进一步完善金融企业呆账核销管理,促进金融企业提高呆账核销效率,及时化解金融风 险,充分实现资产保全,有效防范道德风险,切实强化责任和问责,现将《金融企业呆账核 销管理办法(2017 年版)》印发给你们,请遵照执行。 各省、自治区、直辖市、计划单列市财政厅(局)及新疆生产建设兵团财务局请将本文转发至辖内地方金融企业执行。
附件:金融企业呆账核销管理办法(2017 年版)
财政部
2017 年 8 月 31 日
附件
金融企业呆账核销管理办法
(2017 版)
第一章 总 则
第一条 为规范金融企业呆账核销管理,增强金融企业风险防控能力,促进金融企业健 康发展,根据有关法律、法规和《金融企业财务规则》相关规定,制定本办法。
第二条 本办法适用于在中华人民共和国境内依法设立的金融企业,包括政策性银行及国家开发银行、商业银行、保险公司、金融资产管理公司、证券公司、信托公司、财务公司、 金融租赁公司、农村金融机构等经营金融业务的企业(统称金融企业)。
小额贷款公司、融资担保公司等其他经营金融业务的企业参照本办法执行。
第三条 本办法所称呆账是指金融企业承担风险和损失,符合本办法认定条件的债权和股权资产。本办法所称核销是指金融企业将认定的呆账冲销已计提的资产减值准备或直接调 整损益,并将资产冲减至资产负债表外的账务处理方法。
第四条 金融企业核销呆账应当遵循“符合认定条件、提供有效证据、账销案存、权在力催”的基本原则。对于核销后的呆账,金融企业要继续尽职追偿,尽最大可能实现回收价 值最大化。
第二章 呆账核销条件及程序
第五条 金融企业经采取必要措施和实施必要程序之后,符合《一般债权或股权呆账认定标准及核销所需相关材料》(附 1)所列认定标准之一的债权或股权可认定为呆账。
第六条 金融企业经采取必要措施和实施必要程序之后,符合《银行卡透支款项呆账认定标准及核销所需相关材料》(附 2)所列认定标准之一的银行卡(含个人卡和单位卡)透支款项、透支利息以及手续费等可认定为呆账。
第七条 金融企业经采取必要措施和实施必要程序之后,符合《助学贷款呆账认定标准及核销所需相关材料》(附 3)所列认定标准之一的助学贷款(含无担保国家助学贷款)可认定为呆账。
第八条 金融企业核销呆账,应具备以下材料:
(一)呆账核销申报材料,包括债权、股权发生情况,呆账形成原因,采取的补救措施 及其结果,对借款人(持卡人)、担保人已实施的追索情况,抵质押物及处置情况,债权和 股权经办人、部门负责人和单位负责人情况等。符合条件的小额贷款,可采取清单方式进行 核销。
(二)金融企业核销呆账、应提供合理的内、外部证据,包括财产清偿证明、追偿证明等。无法取得法院、仲裁机构或政府有关部门出具的财产清偿证明等外部证据的,金融企业可凭财产追偿证明、清收报告、法律意见书等内部证据进行核销。内部证据应清晰、准确, 并由拟核销呆账所属经办机构的经办人、部门负责人和单位负责人确认。
财产追偿证明或清收报告应包括借款人和担保人的基本情况、形成呆账的原因、采取的 补救措施、债务追收过程等。
法律意见书应由金融企业内部法律事务部门或聘请的律师事务所出具,就被核销债权进 行的法律诉讼情况进行说明,包括诉讼或仲裁过程、结果等;未涉及法律诉讼或仲裁的,应 说明未诉讼或仲裁理由。
第九条 借款人在同一金融企业的多笔债务,当其中一笔债务经过该金融企业诉讼或仲裁并取得无财产执行的终结(中止)执行或者终结本次执行程序的裁定,或者虽有财产但难 以或无法执行的终结(中止)执行或者终结本次执行程序的裁定,对于该借款人的担保条件 不超过该笔债务的其余债务,金融企业可以依据法院或仲裁机构的裁定、内部清收报告及法 律意见书核销。
第十条 借款人在不同金融企业的多笔债务,当其中一个金融企业经过诉讼或仲裁并取得无财产执行的终结(中止)执行或者终结本次执行程序的裁定,或者虽有财产但难以或者 无法执行的终结(中止)执行或者终结本次执行程序的裁定,对于该借款人的担保条件不超 过该笔债务的其余债务、其他金融企业可以依据法院或仲裁机构的裁定、内部清收报告及法 律意见书核销。
第十一条 对于发生的呆账,金融企业要统筹风险管理、财务能力、内部控制、审慎合规、尽职追偿等因素,及时从计提的资产减值准备中核销。
第十二条 金融企业核销呆账,要履行内部审核程序。各级行(公司)接到下级行(公司)的申报材料,应当根据内部机构设置和职能分工,组织核销处置、信贷管理、财务会计、 法律合规、内控等有关部门进行集体审议,由有权人审批。
第十三条 除法律法规和本办法的规定外,其他任何机构和个人(包括借款人)不得干 预、参与金融企业呆账核销运作。
第三章 已核销资产管理
第十四条 对于已核销的资产,除依据法律法规和本办法规定的权利义务已终结的情形外,金融企业仍然享有已核销债权或股权等合法权益,要按照“账销案存、权在力催”的原 则,比照表内债权和股权的管理方式加强管理,建立保全和尽职追偿制度,实现核销前与核 销后管理的有效衔接,最大限度减少损失,充分维护资产权益。
第十五条 对于已核销的资产,除依据法律法规和本办法规定的权利义务已终结的情形外,金融企业要履行清收职责,继续尽职追索,全面查找各项关联财产线索,发现有效财产 后,要及时进行资产保全;对可恢复执行的中止或终结裁定的,在获取财产线索证据后,及 时向法院提请恢复执行。同时,金融企业要对已核销资产做好台账记录、立卷归档、专人管 理,加强追索维护权益。
第十六条 按法律法规及本办法规定,符合下列条件之一的债权与债务,或投资与被投资关系,可完全终结,不纳入账销案存资产管理。
(一)列入国家兼并破产计划核销的贷款;
(二)经国务院专案批准核销的债权;
(三)法院裁定终结执行或者被法院判决(或者仲裁机构裁决)借款人不承担(或者部 分承担)责任,并且了结债权债务关系的债权;
(四)法院裁定通过重整协议或者和解协议,根据重整协议或者和解协议核销的债权, 在重整协议或者和解协议执行完毕后;
(五)自法院裁定破产案件终结之日起已超过 2 年的债权;
(六)金融企业按规定采取打包出售、公开拍卖、转让、债务减免、债转股、信贷资产 证券化等市场手段处置债权或者股权,受让方或者借款人按照转让协议或者债务减免协议履 行相关义务完毕后,其处置回收资金与债权或股权余额的差额;
(七)被法院驳回起诉,或者超过诉讼时效(或者仲裁时效),并经 2 年以上补救未果的债权;
(八)其他依法终结债务关系或投资关系的情况。
第四章 监督与问责
第十七条 金融企业是呆账核销的责任主体,要不断健全呆账核销制度,规范审核程序, 完善监督机制,强化责任和问责,有效防范各类道德风险。
第十八条 金融企业呆账核销权按其公司治理要求和授权机制,由股东(大)会、董事会、经营管理层行使。金融企业经营管理层可根据管理能力、风控水平,对下级分支机构实 行差异化转授权。
第十九条 金融企业应当建立呆账损失责任认定和追究制度。对于核销的呆账,应当查明呆账形成的原因。对于形成损失的,应当区分主观客观原因,确系主观原因形成损失的, 应当在呆账核销后 2 年内完成责任认定和对责任人的追究工作。
第二十条 金融企业应当建立对呆账核销的专项审计制度,对核销制度、核销条件和程序、核销后的资产管理、责任认定和追究等进行定期或不定期审计,并于年度终了后 5 个月内出具专项审计报告。金融企业应在每个会计年度终了后 6 个月内向同级财政部门报送上年度呆账核销情况以及专项审计报告。
第二十一条 金融企业应当建立健全呆账核销风险防范机制,按规定核销呆账,在内部 进行运作,并做好风险隔离,核销后的管理按金融企业内部要求做好风险防范。
第二十二条 金融企业应当通过对呆账核销的审查、审计,全面分析查找形成呆账和损失的原因、从中汲取有益经验,形成以核销促进债权和投资管理机制不断改善的正向机制。
第二十三条 各级财政部门和金融监督管理部门负责对同级金融企业呆账核销的事后监督和管理,重点是呆账核销的制度规定、条件和程序、核销后的资产管理、强化责任认定 和问责等。对于在检查中发现的违规行为及时予以纠正,并按规定进行处理。
第五章 附 则
第二十四条 金融企业可以根据本办法制定实施细则,履行公司治理程序确定后实施。
第二十五条 本办法自 2017 年 10 月 1 日起施行,《金融企业呆账核销管理办法(2015 年修订版)》(财金〔2015〕60 号)同时废止。
附:
1.一般债权或股权呆账认定标准及核销所需相关材料
2.银行卡透支款项呆账认定标准及核销所需相关材料
3.助学贷款呆账认定标准及核销所需相关材料
附 1:
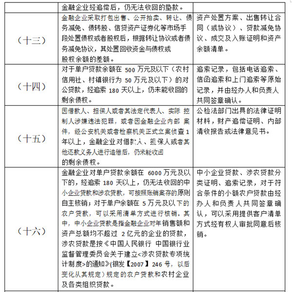
一般债权或股权呆账认定标准及核销所需相关材料







附 2:
银行卡透支款项呆账认定标准及核销所需相关材料



附 3:
助学贷款呆账认定标准及核销所需相关材料

